Instance Verification Kit (IVK)
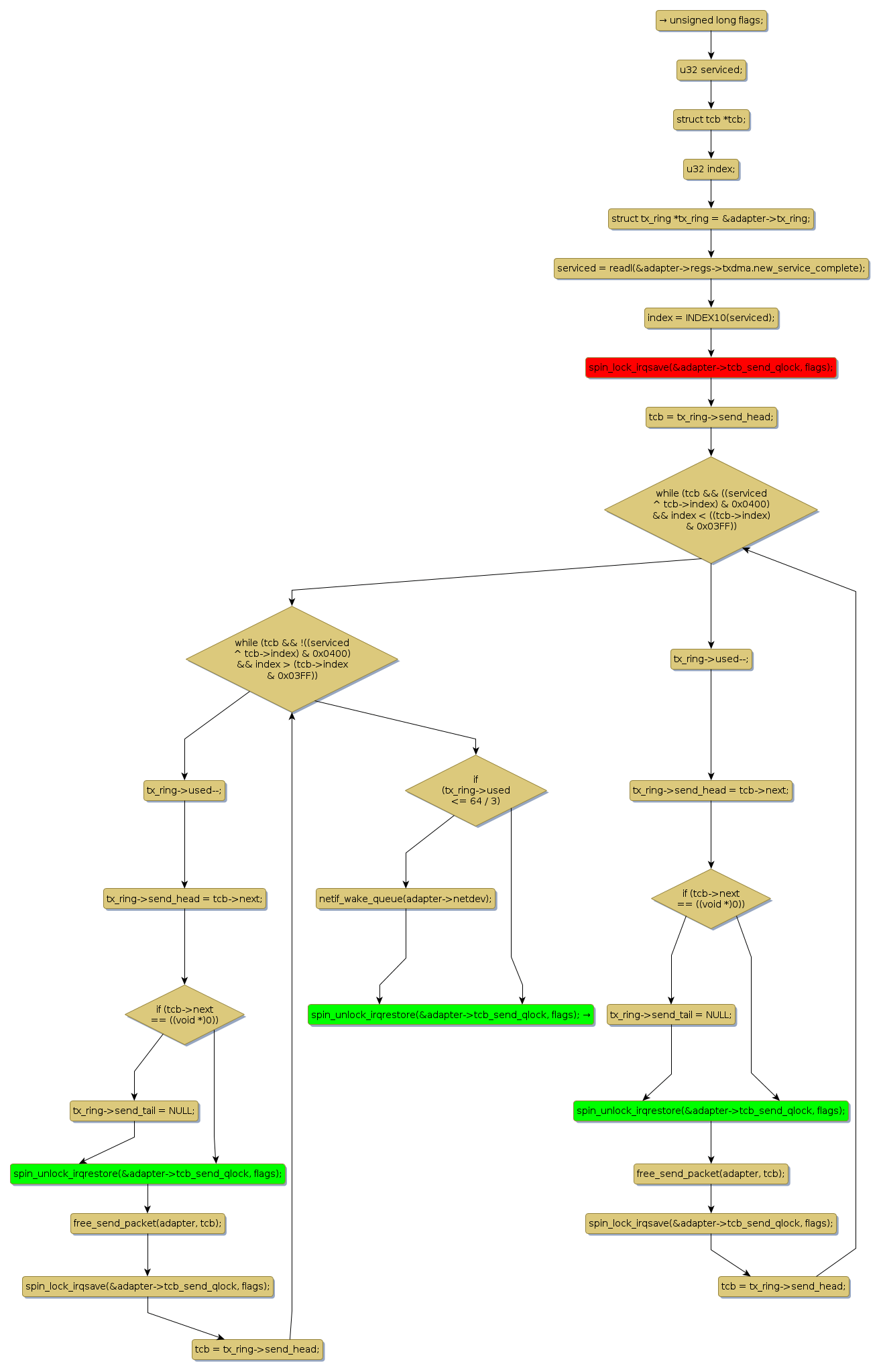
spin lock @ [80891+51+/linux-3.19-rc1/drivers/net/ethernet/agere/et131x.c]
Instance Signature: tcb_send_qlock
|
The Matching Pair Graph:
|
|
Function Name
|
Control Flow Graph (CFG)
|
Events Flow Graph (EFG)
|
Source Correspondence
|
|
et131x_handle_send_pkts
|
|
|
[80487+23+/linux-3.19-rc1/drivers/net/ethernet/agere/et131x.c]
|